

摘要:4月1日,2024年全国数据工作会议在北京召开。会议围绕数据要素市场化配置改革,统筹数字中国、数字经济、数字社会建设发展等,研究部署今年的重点工作。国家数据局:将开展数据标准工作~
所以,【数据分析·领地】也整理了《数据标准相关指南》《数据资产管理体系指南及案例》《数据资产入表相关指南》《数据合规相关指南》,为大家更好的了解学习相关知识仅供学习交流!
《数据标准相关指南》,包括:数据标准制定策略、数据标准管理实践、数据体系、设计规范
相关内容,如下~····
《数据资产管理体系指南及案例》,包括:大型企业数据资产管理体系建设与应用实践、数据资产确认工作指南、资产评估场景化案例手册。相关内容,如下~····
《数据资产入表相关指南》包括:
《数据合规相关指南》
获取全套资料,请在【木木自由】公号后台回复“8”,加入数据分析·领地知识星球,或扫描下方文末二维码进入星球下载。
来源:网络
全文共 6306个字,建议阅读 15 分钟
从2024年全国数据工作会议上获悉:2024年数据工作有八项重点部署。

其中,在公共数据、人工智能、算力、试点试验等方面,具体提出:
支持公共数据开发让数据“供得出、流得动、用得好”
交通、教育、气象等领域都产生公共数据,这类数据基础好、质量高、管理相对规范,要让这些数据“供得出、流得动、用得好”。国家数据局最新表示,支持各地区各部门加快公共数据开发开放力度,要一体化推进公共数据共享、开放和授权使用,平衡好公益性和市场化的关系,推动用于公共治理、公益事业的公共数据产品和服务有条件无偿使用,探索用于产业发展、行业发展的公共数据经营性产品和服务,确需收费的,实行有条件有偿使用。国家数据局将明确公共数据授权运营的合规政策和管理要求,激发数据供给动力和市场创新活力。
将开展数据标注基地试点促人工智能产业发展
接下来,将开展数据标注基地试点。会上明确,探索建设国家级数据标注基地,充分发挥地方配套支撑作用,在数据标注产业的生态构建、能力提升和场景应用等方面先行先试,集聚龙头企业,促进区域人工智能产业生态发展。
加快建设全国一体化算力网
机构预测,未来几年,我国算力需求增速可能高达每年30%以上。针对算力供给不足、资源分布不均等问题,国家数据局表示,正着眼于通用算力、智能算力、超级算力一体化布局,东中西部算力一体化协同,算力与数据、算法一体化应用,算力与绿色电力一体化融合,算力发展与安全保障一体化推进等,积极推动全国一体化算力网建设。
开展一系列试点试验工作
国家数据局将开展深化数字经济创新发展试验区、数据要素综合试验区、数据基础制度试点、数据资源开发利用试点、数据基础设施建设试点等一系列试点试验工作。

4月1日,2024年全国数据工作会议在北京召开。会议以习近平新时代中国特色社会主义思想为指导,深入学习习近平总书记关于数据发展和安全的重要论述精神,贯彻中央经济工作会议和全国“两会”精神,落实党中央、国务院决策部署以及国家发展改革委要求,梳理总结前一阶段工作情况,安排部署今年重点工作,在新起点奋力开创数据工作新局面,更好服务经济社会高质量发展。国家发展改革委党组书记、主任郑栅洁,国家数据局党组书记、局长刘烈宏出席会议并讲话。
郑栅洁指出,2023年以来,国家数据局认真履行职责,形成了推进国家数据工作的总体思路,谋划实施一批重点任务,搭建起培育数据要素市场、发展数字经济的初步框架,成绩值得充分肯定。下一步,要更加紧密地团结在以习近平同志为核心的党中央周围,以习近平新时代中国特色社会主义思想为指导,深刻领悟“两个确立”的决定性意义,增强“四个意识”、坚定“四个自信”、做到“两个维护”,锐意进取、真抓实干,努力完成全年各项任务,奋力开创数据工作新局面,为以中国式现代化推进强国建设、民族复兴伟业作出新的更大贡献。
刘烈宏指出,习近平总书记对数据发展和安全的关心关怀和重要指示,为我们做好工作指明了方向、提供了根本遵循、注入了强大动力。要深刻领会党中央战略意图,准确把握数据工作总体思路,坚持数据要素市场化配置改革这条主线,切实履行统筹数字中国、数字经济和数字社会规划和建设工作职责,更好促进高质量发展。
会议认为,在以习近平同志为核心的党中央坚强领导下,全国数据系统以高度的政治责任感和时不我待的紧迫感,主动作为,高起点谋划数据工作,2023年各项工作实现良好开局。
一是党对数据工作的领导全面加强。认真贯彻新时代党的建设总要求,把党的全面领导贯穿数据工作全过程、各领域,第一时间传达学习习近平总书记重要讲话、重要指示批示精神。
二是数据工作体系初步成型。落实党和国家机构改革要求,高效推进机构筹建,国家数据局于去年10月25日正式挂牌,各地因地制宜推进改革,上下联动、横向协同的数据工作体系基本形成。
三是数据要素市场化配置改革加快破局。以数据要素市场化配置改革为主线,加强基础制度建设,发挥数据要素乘数效应,扎实开展数据资源调查。
四是统筹数字化发展力度稳步增强。开展数字中国、数字经济和数字社会发展情况评估,数字中国建设全面推进,数字经济创新发展,数字社会建设取得积极进展。
五是数据基础设施建设有力推进。持续实施“东数西算”工程,制定加快构建全国一体化算力网的实施意见,开展数据基础设施布局研究。
六是数据领域开放合作进一步拓展。成功举办第三届“一带一路”国际合作高峰论坛数字经济高级别论坛,与14个国家共同发布《“一带一路”数字经济国际合作北京倡议》,积极推进数字经济多双边国际合作。
会议指出,2024年数据工作要坚持以习近平新时代中国特色社会主义思想为指导,全面贯彻落实党的二十大和二十届二中全会精神,按照中央经济工作会议部署,大力发展新质生产力,坚持稳中求进工作总基调,坚持“一条主线”,统筹“三个建设”,着力健全基础制度、释放要素潜能、加快转型赋能、促进科技创新、完善基础设施、强化安全保障、推进国际合作、抓好试点试验,更好发挥数字化在中国式现代化中的驱动引领作用,奋力开创国家数据工作新局面。
一要健全数据基础制度。建立健全数据产权制度,制定促进数据合规高效流通和交易的政策,建立数据要素收益分配机制,健全数据流通利用安全治理机制。
二要提升数据资源开发利用水平。发挥公共数据资源开发利用的示范效应,持续探索企业数据、个人数据开发利用新路径,全力推动“数据要素×”行动,着力繁荣数据开发利用生态。
三要以数字化赋能高质量发展。加快数字中国建设,大力发展数字经济,提升数字化公共服务水平。
四要促进数据科技创新发展。围绕技术发展加快产业布局,形成数据科技与数据产业相互融合、相互促进的良性发展态势。
五要优化数据基础设施布局。加快全国一体化算力网和数据流通基础设施建设,发挥好政府投资的放大效应。
六要强化数据安全保障能力。始终紧绷数据安全这根弦,提升数据安全的技术保障水平。
七要提升数据领域国际合作水平。统筹做好数字经济领域国际合作,完善国际数字治理“中国方案”,持续优化数据跨境流动规则。
八要发挥试点试验的引领作用。鼓励有条件的地方先行先试,支持更多地方因地制宜加快发展。
会议强调,习近平新时代中国特色社会主义思想,特别是习近平经济思想和习近平总书记关于数据发展和安全的重要论述,博大精深,内涵丰富,是数据工作创新发展的科学指南。
全国数据系统要坚持党对数据工作的全面领导,以高质量党建引领数据发展和安全,强化党的政治建设,当好深学笃行阐释习近平经济思想的排头兵,自觉用习近平总书记关于数据发展和安全的重要论述来分析问题、指导工作,坚持不懈深化党的创新理论武装,把先进理论转化为坚定理想、锤炼党性和指导实践、推动工作的强大力量。要强化组织建设,打造忠诚、干净、专业、担当的数据干部队伍。要强化作风和纪律建设,营造风清气正的干事创业氛围。
国家数据局党组成员、副局长出席会议。驻国家发展改革委纪检监察组有关负责同志,中央和国家机关有关司局负责同志应邀出席会议。各省、自治区、直辖市及计划单列市、新疆生产建设兵团数据主管部门主要负责同志,有关企业、高校和科研机构负责同志,国家数据局各司主要负责同志参加会议。

国家数据局局长刘烈宏表示,将建立健全国家数据标准化体制机制,研究成立全国数据标准化技术委员会,统筹指导我国数据标准化工作,加快研究制定一批数据领域国家和行业标准。
刘烈宏说,数据工作是开创性工作,将切实提升创新力,加快数据学科体系和人才队伍建设,选择有较好基础的高校,开展数字经济产教融合合作试点;加强标准引领,印发国家数据标准体系建设指南,指导发布数据要素流通标准化白皮书。
针对数据工作面临的众多新情况新问题,刘烈宏说将切实提升研究力,加强理论研究,做好规划编制,抓紧深入谋划“十五五”时期数据工作主要任务,加快组建国家数据咨询专家委员会,发挥智库作用。
数据标准是指企业为保障数据的内外部使用和交换的一致性和准确性而制定的规范性约束。

而数据标准管理则是一套由管理制度、管控流程、技术工具共同组成的体系,是通过这套体系的推广,应用统一的数据定义、数据分类、记录格式和转换、编码等实现数据的标准化。
数据标准管理的目标是通过统一的数据标准制定和发布,结合制度约束、系统控制等手段,实现数据的完整性、有效性、一致性、规范性、开放性和共享性管理,为数据资产管理提供管理依据。
数据标准管理的对象可以分为数据模型、 主数据和参考数据、 指标数据三大类,每一类均可采用以数据元为数据标准制定的基本单元构建数据标准体系。
基础数据指业务流程中直接产生的,未经过加工和处理的基础业务信息, 模型数据是指对基础类 数据特征的抽象和描述。
模型数据标准是为了统一企业业务活动相关数据的一致性和准确性,解决业务间数据一致性和数据整合,按照数据标准管理过程制定的数据标准,模型数据标准也是元数据管理的主要内容之一。
以下是某银行为确保数据标准使用,形成的一整套模型数据标准的信息项属性架构:

下图是某运营商数据仓库DWD模型层常用数据元的标准定义示例:

下图是某运营商数据仓库DWD层数据元后缀规范示例:

主数据是用来描述企业核心业务实体的数据,比如客户、供应商、员工、产品、物料等;它是具有高业务价值的、可以在企业内跨越各个业务部门被重复使用的数据,被誉为企业的“黄金数据”。
参考数据是用于将其他数据进行分类或目录整编的数据,是规定数据元的域值范围。参照数据一般是有国标可以参照的,固定不变的,或者是用于企业内部数据分类的,基本固定不变的数据。主数据与参照数据的标准化是企业数据标准化的核心。

指标类数据是指具备统计意义的基础类数据,通常由一个或以上的基础数据根据一定的统计规则计算而得到。
指标类数据标准一般分为基础指标标准和计算指标(又称组合指标)标准。基础指标具有特定业务和经济含义,且仅能通过基础类数据加工获得,计算指标通常由两个以上基础指标计算得出。
以下是某银行为确保指标数据标准定义的完整与严谨,形成的一整套指标数据标准的信息项属性架构:

以“拨备覆盖率”指标为例,从数据标准化的角度来看,首先需要定义其业务含义,以明确其定位和用途,统一业务解释;同时通过技术属性明确其指标技术口径和取数规则等,确保指标数据计算结果的一致性。这样,在整个银行层面,统一了“拨备覆盖率”的业务口径和技术口径,最终确立了其使用规范。

指标数据标准可以从 维度、 规则和 基础指标三个方面进行定义:

并非所有模型数据、 主数据和参考数据、 指标数据都应纳入数据标准的管辖范围。数据标准管辖的数据,通常只需要在各业务条线、各信息系统之间实现共享和交换的数据,以及为满足监控机构、上级主管部门、各级政府部门的数据报送要求而需要的数据。
《数据标准管理实践白皮书》将数据分为 基础类数据和指标类数据,数据标准也可以分为 基础类数据标准或 指标类数据标准,这种划分方法中的基础类数据其实等于模型数据+主数据+参考数据,因此不存在本质的区别。
数据标准管理不但要解决好标准的制定和发布问题,更要解决标准如何落地(这是更重要的,也是更困难的)。企业做好标准体系规划、完成了各项标准的制定只是实现了数据标准管理的第一步,持续地贯标、落标,真正将各项标准应用于数据管理实践并充分发挥作用才是决定成功的关键。为了确保有效落标,除了组织推动、强化管理,还应遵循科学的工作流程,采用合理的技术手段和技术工具,真正实现科学落标、技术落标。
在构建数据标准化体系过程中,既要做好组织、人员和制度流程方面的准备,又要做好统筹规划和整体实施方案设计,确定好总体目标、阶段目标和实施路线图。同时企业要采取科学合理的实施方法,并配备相应技术平台及工具,持续、有效地推进各个阶段的工作任务直至目标达成。
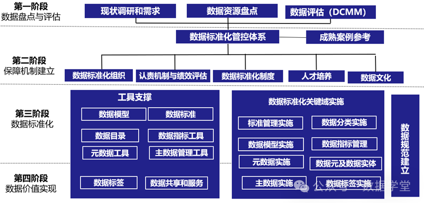
企业数据标准化实施一般分四个阶段,如下图所示。

数据盘点与评估工作包括以下内容:
建立保障机制工作包括以下内容:
数据标准化实施包括以下内容:
数据标准化是企业数据治理的关键基础保障,也是数据治理的重要抓手,利用数据标准化驱动好企业数据治理,持续推动数据治理的成果落地、实现数据价值,才是企业开展数据标准化工作的终极目的。
数据标准的落标需要重点考虑三大问题:
如果这三个问题没有想清楚,基本数据标准的梳理会停留在Excel层面,标准的政策会停留在墙上,无法走入每个设计者的头脑和每个系统的每个字段。
第一个问题,什么数据需要制定标准,首先回到数据标准所要解决问题的初衷,数据标准主要解决数据在共享,融合,汇集应用中的不一致问题。那么看哪些数据会出现在这个这三个环节中,以及哪些容易出现问题。
对于与一个企事业组织来说,按照价值链,一般关注三大要素:客户,产品,大运营。举例来说,将银行业划分为九大概念数据,也是围绕客户与产品的大运营活动细分。
那么有如下几类数据会在数据应用过程中,会更多出现融合和汇总的机会,需要格外注意。

第二个问题和第三个问题是实际工作中非常困扰的,落标的大多数困难与此有关,因此将其放在一起来说明,一般将系统与数据分列如下列表:

通过这个表格的内容,可以发现数据标准从源头落地,会减少数据的处理成本,提高数据应用的效益,缺点是对于存量系统和外购系统存在较大改动风险和成本。
如果从数据的仓库层进行落标,比较容易着手处理,落标后的下游数据系统则自动统一数据标准,然而数仓层的报表应用与业务系统的报表存在口径不一致性在所难免,仍然需要源数据层进行必要调整。无论从哪一层入手,模型的优良设计环节都是必要条件,否则整个落标过程会没有抓手,流程将不顺畅。
国内某银行建立了一套数据标准体系框架,管理全行数据标准,形成了以科技战略委会员领导下的数据标准化小组为管理组织,涵盖标准定义、执行、监督评审等各个环节的良性数据标准闭环工作机制与流程,并配套管理制定和工具的建设。

其中包括建立基础数据标准600余条,覆盖了公用信息、产品、协议、资产、事件、渠道、参与人、财务8个主题的核心数据,建立代码数据标准200余条,将数据标准实施落地,保障核心数据的规范性和一致性。该系统的建设显著提升了向监管报送的数据质量,大大减少了IT部门数据质量处理任务工单,提升了取数效率。
End