
在现代社会科学、市场研究、用户体验设计等领域中,问卷调查已经成为获取数据和分析群体行为的重要工具。评分制量表,作为问卷设计中至关重要的一部分,对一些抽象的、复杂的概念操作化,测量所需要的研究目标。
而如何设计一个合理的评分量表,依然是一个充满争议且具有挑战性的问题。
评分制在社会科学研究中的应用可以追溯到20世纪初期。最早期的问卷调查中,研究者通过对一些直接问题进行简单的“是”或“否”回答来获取数据。
然而,随着研究的复杂化,尤其是在心理学和市场调研领域,单一的二元选择无法有效捕捉受访者的态度差异,因此,李克特量表应运而生。
李克特量表的提出,使得评分制在量化研究中取得了突破性进展。李克特量表采用的五点量表,便于受访者表达相对精确的意见,并且数据处理相对简单,因此广泛被社会科学领域采纳。
但随着研究方法的不断演化,评分制的设计逐渐呈现出多样化趋势。基于此,研究者们需要评估不同评分制的优劣,选择最适合其研究对象的评分方式。
除了李克特量表外,还有其他的量表类型,但更多使用在社会问题研究领域,拓展如下:
语义差异量表
语义差异量表通过设置意义相反的形容词(如“好”与“坏”)作为两极,让受访者选择最符合自身感受的位置。这种方法多用于测量情感或态度的极性差异。
特别适用于情感与品牌认知的研究,不过设计难度高,需确保形容词的极性清晰且文化通用。
社会距离量表
主要用于测量人们对不同社会群体的接纳程度,通过一系列逐步递进的陈述(如“愿意成为邻居”到“愿意结婚”),衡量对某群体的社会接纳度。
适合探索社会态度的细微差异,但应用范围有限,通常只适用于社会关系相关究,且可能导致回答者心理压力大或答非所问。

评分制的选择与量表的维度、研究的复杂性以及受访者群体的特征紧密相关。
一个核心的问题是:评分点越多,是否意味着能够提供更为精细的数据?
很多早期研究认为,评分点数越多,数据的解析力和精度越高。例如,Tarka(2016)的研究表明,较多的评分选项能够更好地揭示潜在因子,提升数据的区分度。这种观点得到了大量学者的支持,认为广泛的评分区间有助于研究者提取更多层次的细节。
然而,近些年的研究则提出了不同的观点,尤其是心理学与行为学的研究表明,评分点数过多反而可能导致认知负担的增加,从而影响受访者的判断力与选择准确性。
例如,Revilla等(2014)发现,超过7点的评分制会导致数据分布趋于集中,尤其在受访者群体中产生“中心倾向”,即更多的受访者倾向于选择中立或中等选项,减少了数据的差异性与多样性。这一发现表明,评分点数过多并未必能提升数据的信度,反而可能因为过度细化导致结果的失真。
从认知心理学角度来看,过多的评分点会增加受访者在作答时的思考成本。为避免这种负担,较少的评分点数(如5点制)成为了很多问卷设计的首选。较少的评分选项不仅能减少决策的复杂性,还能提高数据的可靠性。特别是在快速评估情境下,5点制评分能够准确捕捉受访者的态度,而不会让他们产生过多的犹豫。
此外,受访者的文化背景和心理特征也会影响评分选择的偏好。例如,在一些文化背景中,人们往往倾向于选择中立或不确定选项,以避免显得过于极端,这种文化差异可能在10点制或11点制中表现得尤为突出。
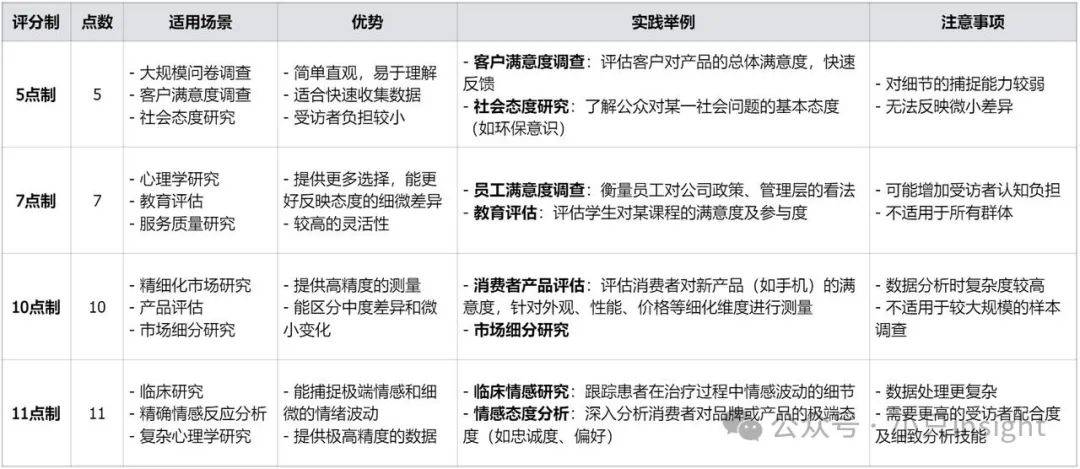
5点制:适用于基础性、宽泛性的调查
应用场景: 5点制评分量表常见于那些研究对象较为广泛,且对细节要求不高的调查问卷。这种评分制通常用于快速了解受访者的总体情感或态度。
群体特征:如果目标群体较为多元且背景差异较大,5点制的简洁性可以避免受访者因过多选择项而感到困惑。
快速反馈:若需要在较短时间内收集数据并获得反馈,5点制能够迅速获得有效信息,避免因选择过多而造成数据收集的延迟。
7点制:适中深度,需要更高敏感度的研究
应用场景: 7点制评分量表是5点制的延伸,提供了更精细的尺度,适合需要较高敏感度、且要求受访者表达更为细腻意见的情境。它在学术研究中非常常见。
情境特征:当研究涉及受访者的心理态度、行为倾向时,7点制能够提供比5点制更多的选择空间,捕捉受访者的细微情感波动。
对比性要求:如果调查的目标是要对比不同群体、不同因素间的差异(例如性别、年龄、文化背景等),7点制能更精确地反映出这些差异,尤其在需要体现“轻微差异”的情况下。
10点制:精细区分,复杂且深入的分析
应用场景: 10点制评分量表适合那些需要极致区分受访者态度或行为的研究场景。此类评分制能够提供更为精细的数据分布。
细节化分析:对于需要精确度较高的调查,10点制可使受访者的回答分布更为均匀,避免集中于某一端。
细微感知:当受访者的感知差异较小(如对某项政策或产品的轻微变化反应),10点制能有效区分这些细微差异。
11点制:极端态度分析,精确度要求极高的研究
应用场景: 11点制评分量表通常用于那些要求极高精度和对比性分析的研究。比如心理学的情感量表、临床研究中的症状量表等,它通过更多的评分点来探讨受访者对某一事物或状态的极端态度或感受。
高精度需求:在对情感、态度、健康状况等较为微妙的领域,受访者的反馈往往处于“极端”或“边缘”状态,使用11点制有助于更好地捕捉这些极端反应。
临床研究与情感测量:临床研究中,疾病症状的轻微变化往往需要通过更细致的评分来跟踪,以便精确监测患者的病情变化。
评分制选择对比表
最后用一张表来汇总各评分等级的情况,供参考哦。

当然,也有其他的研究提出不同结论,这里也做一下补充:
插值研究(Tom Tullis et al., 2016):研究发现,5分量表中约有3%的受访者会插值,而7分量表中插值情况显著减少,表明等级数的增加能够有效提高数据的准确性。
效度与信度研究(Lawrence Newman, 2007):当量表等级增加到7分时,信度会显著提升;超过9分后,增加等级对信度的贡献变得不显著。
综合来看,7分量表在研究中表现出最佳的平衡性,而5分量表适合简单研究,10分量表则适用于高精细度场景。